NIR-II生物窗中共轭小分子对超强光热理论的合理设计
发布时间:2024-06-19 分享至:
【引言】
近几十年来,光热疗法(PTT)利用光吸收剂吸收光能制造局部热量来消融癌症的新型疗法,且在过去十年取得了巨大进步。对于PTT应用,也已经探索了不同的PTT试剂,包括金纳米结构,2D碳材料,过渡金属二卤化物(TMDC),2D碳化物和氮化物(MXenes)以及共轭聚合物。 在过去的几年中,科学家们聚焦巨大的努力来开发具有良好的近红外(NIR)响应的PTT剂,以实现更深的组织渗透并***小化对健康组织的损害。尤其是NIR-II(1000-1700 nm)活性的PTT剂引起了人们的广泛关注,这是因为NIR-II与NIR-I(700-1000 nm)相比具有更深的穿透力和更高的允许暴露量。尽管在过去几年中已经取得了大量的成功,目前报道的NIR-II PTT试剂仍然停留在较低的光热转化效率(PCE),且仍远低于成熟的NIR-I PTT试剂。
到目前为止,所有报道的NIR-II PTT试剂都是无机材料或聚合材料。到目前为止,尚无关于具有NIR-II反应的小分子PTT药物的报道。与无机和聚合物材料相比,小分子材料通常具有更好的生物相容性,尤其是较高的身体清除率。在过去的几年中,已采用了各种不同的策略,例如引入分子内电荷转移(ICT)和具有运动灵活性的分子片段,来增强NIR光热转换。然而,这些方法的效果仅限于调节NIR-1窗口中的光收集。因此,非常需要开发新的方法来将这些小分子PTT试剂的反应转变为NIR-II方案。在过去的几十年中,具有电子离域和光捕获性能的共轭小分子已经广泛应用于有机发光二极管(OLED),有机光伏(OPV)和有机场效应晶体管(OFET)。***近的进展表明了它们在光收集和放大能力方面的优势,并促进了包括光学生物传感器,生物成像和光疗在内的大量生物医学应用。当前的开采主要集中在可见区域,这阻碍了它们在深层组织中的应用。近红外共轭小分子的发展引起了越来越多的关注,特别是光热分子。然而,在NIR-II窗口中涉及共轭分子的PTT的报道很少,特别是,探索PTT分子的结构-功能关系仍然是一个挑战。
【成果简介】
在这个工作中,通过取代单个原子的分子手术精确地调节了从***NIR窗口到NIR-II窗口的π共轭小分子的光吸收。利用这种技术,***展示了吸收峰超过1000 nm的共轭低聚物(IR-SS),其纳米颗粒在1064 nm激发下实现了创纪录的77%的高光热转换效率。 纳米粒子在体外和体内显示出良好的光声响应,光热治疗功效和生物相容性。这项工作制定了提高癌症治疗学在NIR-II窗口中的光收集效率的策略,为推进NIR-II光热剂的设计和应用迈出了重要的一步。该成果以题为“Rational Design of Conjugated Small Molecules for Superior Photothermal Theranostics in the NIR-II Biowindow”发表在Adv. Mater.上。
【图文导读】
Scheme 1.NIR-II纳米热增强共轭小分子分子手术的示意图

Figure 1.分子的结构与表征
a)红外分子的结构
b)四氢呋喃中三个分子的归一化吸收光谱
c)计算的HOMO和LUMO能级
Figure 2.NP的制备与表征

a)NP的制备过程示意图
b)NP的TEM图像
c)NPs分散体的DLS谱
d)三种NPs水溶液的归一化吸收光谱
e)三种NP分散体在1064 nm辐照10分钟后的光热加热曲线,然后冷却至室温
f)三种NPs分散体的红外成像与辐射时间的关系
g)在1064 nm激光照射10分钟后,IR-SS NP的光热性能与浓度的关系
h)在5个开/关循环中,在1 W/cm2的1064 nm激光辐照下,IR-SS NP的光热稳定性
i)通过线性分析冷却到室温,IR-SS NP的光热性能
j)NIR-II窗口中报告的PTT剂的PCE比较
Figure 3.细胞实验

a,b)在有或没有1064 nm激光照射的情况下,用不同浓度的IR-SS NP孵育后,A549细胞(a)和4T1细胞(b)的细胞活力
c)各种处理后A549细胞的活/死图像
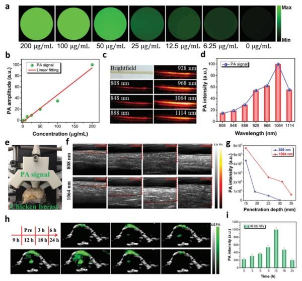
Figure 4.动物实验

a)1064 nm辐照下不同浓度的IR-SS NP的水分散体的体外PA图像
b)PA信号与纳米颗粒浓度成比例关系
c)在波长为10 mJ/cm2的不同波长的激光照射下,充满IR-SS NP的毛细管的PA图像
d)(c)中的PA强度***大值与激发波长的关系
e)功率放大器仪器的照片
f)在808 nm(上一行)或1064 nm以下不同厚度下叠加一块嵌有IR-TT和IR-SS NPs的毛细管的鸡胸组织的超声图像(黑白)和PA信号(红色) nm(下排)激发,能量密度为10 mJ/cm2
g)来自(f)的相应PA强度与组织深度的关系
h)在尾静脉注射IR-SS NP后不同时间的肿瘤PA图像
i)(h)中的PA强度绘制为注射后时间的函数
【小结】
在这项工作中,作者***展示了通过取代单个原子的分子手术,共轭小分子的PTT反应可以广泛地转移到NIR-II区。作者通过硒(Se)定制策略设计D-π-A-π-D共轭小分子(IR-TT,IR-TS和IR-SS),以将光收集峰从NIR-1转移到 NIR-II窗口。将IR-SS分子组装成纳米颗粒(NP)后,IR-SS NP表现出优异的NIR-II光热转换效率,可进行更深层的穿透组织的PTT和光声(PA)成像。体外和体内研究均表明,IR-SS NP在NIR-II窗口中提供了高效的肿瘤消除性能。因此,这项研究为在NIR-II窗口中开发具有高性能癌症治疗学的***个小分子提供了一种精致的分子手术策略。