NIR-II长余辉探针用于高信噪比活体成像
发布时间:2024-06-19 分享至:
【引言】
位于近红外第二窗口(NIR-II, 1000 nm-1700 nm)的光学成像,由于具有低组织散射、高灵敏度和高时空分辨率等优势,在生命科学与生物医学领域具有广阔的应用前景。然而,传统荧光成像需要利用外部光源实时激发荧光探针,会不可避免地产生生物组织自身荧光背景干扰,影响成像的分辨率和信噪比。此外,外部激发光源的照射也会产生热效应,对生物组织造成损伤;不均匀的照明还会造成宽场成像中荧光信号的扭曲,传递不准确的成像信息。
长余辉发光是一种独特的光学现象,可以在激发停止后持续数分钟甚至数小时。与传统荧光成像不同,长余辉成像不需要外部激发光源,可以消除激发光与生物组织相互作用导致的组织荧光背景干扰,提高生物成像的灵敏度和信噪比。然而,当前报道的长余辉材料基本上都是通过高温煅烧合成的体相材料,难以调控它们的尺寸、结构和表面性质。更为重要的是,这些长余辉材料的发射波长主要局限在可见光(400 nm-700 nm)和近红外***窗口(700 nm-900 nm)范围。这些问题极大地限制了长余辉材料在活体生物成像中的应用。因此,设计合成发射波长位于近红外第二窗口的长余辉纳米探针具有重要的科学意义和应用前景。
【成果简介】
为了解决上述问题,复旦大学张凡、凡勇&河北大学杨艳民报道了一系列发射波长位于近红外第二窗口的镧系元素掺杂的长余辉纳米颗粒(Ln-PLNPs)。作者通过优化Ln-PLNPs的发光中心、尺寸、基质晶相和核-壳结构等参数,将长余辉信号延长到72小时以上;并且提出了一种可能的长余辉发光机理。利用核-壳结构的灵活性,作者还在单一纳米颗粒上实现了多光谱近红外长余辉信号发射;然后进一步构建了比率长余辉信号编码库,可以提高编码容量和加密水平。***后,作者研究了Ln-PLNPs的稳定性和生物相容性,并且将它们用于血管分辨、肿瘤成像、输尿管术中识别、活体多重成像、以及肿瘤多模态成像等活体生物应用中。该成果以“X-ray-activated persistent luminescence nanomaterials for NIR-II imaging”为题发表在国际期刊Nature Nanotechnology上。
【图文导读】
图1. X射线激活的NIR-II Ln-PLNPs

(a) X射线激活的NIR-II Ln-PLNPs的示意图
(b) NaYF4:3%Er@NaYF4 纳米粒子的低分辨率透射电子显微镜 (TEM) 图像
(c) X射线照射后,Ln-PLNPs 长余辉发射光谱
(d) Nd-, Ho-, Tm- 和 Er-PLNPs 在离心管中的长余辉成像照片
(e) Ln-PLNPs的NIR-II长余辉衰减曲线
(f) Er-PLNPs的NIR-II长余辉循环稳定性
图2.NIR-II PLNPs的参数调节与机理分析

(a-d)活化剂浓度(a)、壳层厚度(b)、发光核尺寸(c)和基质材料(d)对Er-PLNPs的NIR-II长余辉信号强度的影响
(e)核-壳界面缺陷对Er-PLNPs 的NIR-II长余辉信号强度的影响
(f)不同基质材料的 Er-PLNPs 的热释光曲线
(g)储存温度对 Er-PLNPs 的 NIR-II长余辉信号强度的影响
(h)X射线激活的Ln-PLNPs的长余辉发光机理
图3. 构建多层结构Ln-PLNPs和NIR-II长余辉信号用于多路复用编码

(a) 具有多层和共掺杂结构的Ln-PLNPs的示意图
(b) 图(a)中多层 Er/Nd/Ho-PLNPs的高角度环形暗场扫描透射电子显微镜图像
(c-d) X射线照射停止后,多层和共掺杂结构的Ln-PLNPs在Nd、Er 和 Ho 通道的NIR-II长余辉图像(c)以及对应的长余辉衰减曲线(d)
(e) 封装多层结构Ln-PLNPs的PDMS微球用于NIR-II长余辉编码
(f-g) 图(e)中PDMS微球在Er、Ho和Nd通道的SNR(f)和FWHM(g)
(h) 构建比率长余辉信号编码库示意图
(i) 比率长余辉成像照片
(j) 比率长余辉信号用于PDMS蝴蝶图案不同部位编码
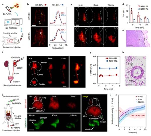
图4. X射线激活的Ln-PLNPs用于活体高对比度长余辉成像

(a) NIR-II长余辉用于血管成像的示意图
(b) 静脉注射Er-PLNPs后,小鼠血管的 NIR-II长余辉和 NIR-II 荧光图像,以及位置 1 和 2 处血管的相应归一化强度分布
(c) 多次注射Er-PLNPs后,不同时间小鼠肿瘤的NIR-II长余辉和 NIR-II 荧光图像
(d) 图(c)中小鼠肿瘤的 T/N 数值
(e) 手术切除肿瘤的H&E染色结果
(f) 肾盂注射 Er-PLNPs后,不同时间小鼠输尿管的NIR-II长余辉和 NIR-II 荧光图像
(g) 图(f)中输尿管在不同时间的FWHM
(h) 图(f)中输尿管的 H&E 染色结果
(i) 尾静脉注射 Er-PLNPs后,小鼠器官的双通道长余辉图像
(j) 校准后,Er和Ho通道中小鼠脏器的长余辉信号强度
【小结】
尽管用于活体生物成像和生物传感的NIR-II荧光成像已经研究了十多年,但是关于NIR-II长余辉的研究却很少报道。在这项工作中,作者开发了一系列尺寸结构可调的、发射波长位于近红外第二窗口的Ln-PLNPs,这在现有长余辉材料中不能实现的。通过合理设计核-壳结构,可以实现单一纳米颗粒发射多光谱长余辉信号,并增加了动态信息以提高多级加密的安全性。此外,这些 Ln-PLNPs 在水溶液和生物介质中表现出良好的稳定性和生物安全性。与传统的NIR-II荧光成像相比,NIR-II Ln-PLNPs可以消除激发光造成的组织自发荧光,有望在深部组织中实现高对比度和高分辨率的生物成像。尽管Ln-PLNPs成功解决了激发光与生物组织相互作用引起的自发荧光背景问题,并将长余辉波长扩展到NIR-II窗口以进行高对比度的活体成像,但仍然需要进一步提高Ln-PLNPs的发光效率以满足更先进的生物应用需求。使用发光效率更高的Ln-PLNPs,可以直接用低剂量X射线对深组织中的探针充能,从而实现纳米探针的长期跟踪和监测。值得注意的是,这里展示的长余辉成像都是基于被动靶向的。将功能分子修饰进一步在Ln-PLNPs,不仅可以提高探针在病灶部位的富集效率,还可以将其作为智能可激活探针用于监测病理过程。