光动力-化学动力级联反应用于有效的药物输送和增强的联合疗法
发布时间:2024-06-19 分享至:
【引言】
化学疗法仍然是癌症治疗中的重要方法。不幸的是,常规全身给药的化学疗法常常会因治疗药物的非特异性生物分布而导致生物利用度低和严重的副作用。纳米药物由于可被动和主动靶向肿瘤而***前景。特别地,刺激响应性纳米药物可以实现按需释放药物,这可以进一步提高治疗药物的生物利用度。可响应某些刺激并实现结构破坏的纳米载体的设计是开发刺激响应性纳米药物的常用方法。多种pH和谷胱甘肽响应性纳米载体已被开发并用于抗肿瘤药物递送。然而,由于肿瘤细胞与正常细胞之间的细胞内环境差异有限(酸性内体/溶酶体和高谷胱甘肽浓度),pH和谷胱甘肽响应性纳米载体的选择性仍然受到限制。
近年来,含有活性氧(ROS)敏感化学键的响应性纳米药物备受关注。由于正常细胞中的ROS水平相对较低,因此ROS响应型纳米药物具有更高的选择性。此外,ROS还可以用作治疗剂以增强化学疗法的治疗功效,实现联合治疗。已有多种产生ROS的策略被用于肿瘤治疗,例如光动力疗法(PDT),化学动力疗法和声动力疗法。其中,PDT采用光激发光敏剂产生单线态氧杀伤癌细胞,是一种局部治疗策略。将PDT和ROS触发的药物释放的组合已被证明具有抗肿瘤应用潜力。
【成果简介】
具有光动力疗法和活性氧(ROS)触发的药物释放能力的纳米药物有望用于癌症治疗。然而,在触发药物释放过程中,大多数基于ROS响应性纳米载体的纳米药物在药物释放过程中需要严重的消耗ROS,导致联合治疗效果不佳。新加坡国立大学陈小元、NIH Wang Zhantong、福州大学林立森提出了一种光动力学-化学动力学级联策略,用于设计药物递送纳米系统。通过两亲性聚乙二醇-聚亚油酸和PEG-HPPH-Fe的自组装制备负载阿霉素的ROS响应聚合物囊泡(DOX-RPS)。 RPS可以通过被动靶向作用将药物有效地递送至肿瘤部位。在激光照射下,光敏剂HPPH可以有效生成ROS,进而引起亚油酸链的原位氧化和随后的RPS结构破坏,从而触发药物释放。有趣的是,在HPPH-Fe的催化下,ROS将通过化学动力学过程从亚油酸过氧化物中再生。因此,可以在没有ROS过度消耗的情况下实现ROS触发的药物释放。体外和体内结果证实了ROS的产生,触发了药物释放行为以及DOX-RPS的有效抗肿瘤作用。这种光动力-化学动力级联策略为增强联合疗法提供了一种有前途的方法。该成果以题为“Photodynamic-Chemodynamic Cascade Reactions for efficient Drug Delivery and Enhanced Combination Therapy”发表在Adv. Sci.上。
【图文导读】
图1.通过光动力-化学动力级联反应进行药物递送和化学-ROS联合治疗的DOX-RPS的示意图

a)纳米DOX-RPS通过被动靶向积累到肿瘤组织中 b)激光照射后,HPPH通过光动力反应生成ROS c)ROS进一步将亚油酸氧化成LAP d)产生的LAP分子改变RPS的结构,从而使药物释放 e)在HPPH-Fe的存在下,ROS通过类Fenton反应再生
图2.物理性质表征

a)DOX-RPS的粒径和TEM图像(插图) b)DOX-RPS和DOX-NRPS的胶体稳定性(n = 3) c)HPPH,DOX,DOX-RPS和DOX-NRPS的吸收光谱 d)在有或没有激光照射的情况下,在存在RPS1的情况下,SOSG的FL光谱 e)激光触发LAP生成的机理 f)有或没有激光照射的RPS1的1H NMR光谱
图3.光物理性质表征

a)在没有或没有激光照射时间的情况下,DOX-RPS的体外DOX释放曲线 b)在没有或没有激光照射时间的情况下,DOX-NRPS的体外DOX释放曲线 c)在有或没有Fe2+的RPS1或激光预辐照的RPS1存在下,TMB的吸收光谱(5分钟) d)激光预辐照的RPS1对TMB氧化的比较 e)在有或没有Fe2+的情况下,在存在NRPS1或激光预辐照NRPS1(5分钟)的情况下,TMB的吸收光谱 f)激光预辐照NRPS1对TMB氧化的比较
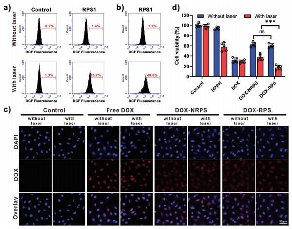
图4.体外细胞实验

a)用DCFDA和RPS1孵育的U87MG细胞的FCM分析,然后进行激光照射 b)用DCFH-DA和激光预辐照的RPS1孵育的U87MG细胞的FCM分析 c)在有或没有激光照射的情况下,不同样品处理过的U87MG细胞的共聚焦荧光图像 d)不同样品处理过的U87MG细胞孵育48 h的存活率
图5.体内成像

a)静脉注射89Zr标记的DOX-RPS后的U87MG荷瘤小鼠的PET图像 b)注射后不同时间点心脏和肝脏中89Zr标记的DOX-RPS的分布 c)注射后1、4、24、48和72 h摄取89Zr标记的DOX-RPS的肿瘤 d)注射后72 h肿瘤和主要器官的生物分布
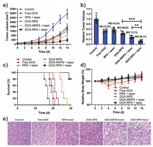
图6.活体治疗

a)不同处理后小鼠的肿瘤生长曲线 b)治疗结束时的相对肿瘤体积和肿瘤生长抑制率(IRG) c)小鼠的生存曲线 d)治疗期间小鼠体重的变化 e)不同治疗后肿瘤组织的H&E分析