Dox-PEG-PS@MIL NPs具有肿瘤激活的光敏作用和尺寸转变特性的纳米药物
发布时间:2024-06-19 分享至:
【引言】
光动力(PDT)与化疗联合治疗近期被证明是一种非常有前景的癌症疗法,因其能提高单一PDT的治疗效果,诱导产生抗肿瘤免疫力并逆转肿瘤多药耐药性。为了进一步发展成像引导的光动力-化疗联合治疗,研究人员近期开发了一系列具有明亮远红(FR)/近红外(NIR)发射的高效光敏剂(PSs)。但是,包括致密的细胞外基质和高细胞堆积密度在内的肿瘤微环境(TME)不利于PSs和化疗药物在瘤内的递送。这些屏障对抗癌药物在瘤内富集和穿透均产生负面影响,无法充分利用药物潜在的细胞杀伤效力。另外,正常组织的非特异性摄取也限制了它们在光动力-化疗联合治疗中的疗效。与尺寸较大的聚合物纳米颗粒(NP)和没有聚合物包封的分子聚集体相比,尺寸较小的聚合物NP(<50 nm)已被证明对肿瘤血管外渗位点和细胞外基质的粘附力***小,***有利于瘤内穿透。但是,大小为100-200 nm的聚合物NP通过实体瘤的高通透性和滞留效应而具有较高的肿瘤富集。 关于NP大小的这种矛盾令研究人员设计出了新型基于聚合物大小可变的纳米药物,该类药物可以选择性地在瘤内由大变小,从而提高了其在瘤内的富集和穿透。然而,大小可变的聚合物NP仍然面临TME中的诸多生物屏障。因此,将尺寸可变与肿瘤表面有效的细胞杀伤能力整合在一起对聚合物NP打破药物递送的生物屏障非常重要,能够增强聚合物NP在瘤内的富集和穿透。然而,这种整合很具有挑战性,迄今为止鲜有报道。
【成果简介】
具有良好肿瘤穿透的抗癌药物在瘤内的有效分布对于光动力(PDT)与化疗联合治疗具有重要的现实意义。新加坡国立大学刘斌报道了金属有机框架(MOF)辅助策略,对聚集诱导发光光敏剂(AIE PS)和化疗药物的进行了智能递送,进而实现了肿瘤深穿透和高效的成像引导光动力-化疗联合治疗。其中,新型AIE PS被封装在铁基金属有机骨架(MIL-100)中,以生产PS@MIL-100,后经阿霉素(Dox)共轭相连的聚乙二醇(PEG)包覆为直径为120 nm的Dox-PEG-PS@MIL纳米颗粒(NPs)。在Dox-PEG-PS@MIL NPs到达肿瘤部位后,肿瘤内H2O2引起负载的PS于肿瘤表面释放,实现可激活的光动力疗法(PDT);同时触发Dox-PEG片段自组装为超小型Dox NPs。光照下,PDT在肿瘤表面被激活,协同增强超小型Dox NPs的瘤内穿透。 Dox NPs被癌细胞摄取后,Dox于低pH环境中从Dox NPs释放进入细胞核,从而进行高效的化疗。同时,PS发出远红外/近红外光,实现了成像引导的增强型光动力-化疗联合治疗。该成果以题为“Tumor-Activated Photosensitization and Size Transformation of Nanodrugs”发表在Adv. Funct. Mater.上。
【图文导读】
Scheme 1.纳米粒子的肿瘤治疗示意图

A)Dox-PEG-PS@MIL-100 NPs的MIL-100结构坍塌 (I),PS释放(II)和Dox-PEG自组装(III)以及纳米颗粒尺寸减小和PDT辅助的肿瘤深穿透;B)I,II和III过程后,Dox-PEG-PS@MIL-100 NPs的敏化和尺寸减小的双重激活,以实现瘤内深穿透,从而进行高效的成像引导的光动力-化疗联合治疗
Figure 1.PS和纳米粒子的理化性质

Figure 2.纳米粒子的尺寸变化

Figure 3.细胞成像

Figure 4.细胞水平上纳米粒子的疗效

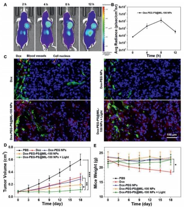
Figure 5.小鼠活体治疗

【小结】
作者开发了Dox-PEG-PS@MIL-100 NPs用于可激活的光敏化和纳米粒子尺寸减小过程,进而在深层肿瘤处实现高效的光动力-化疗联合治疗。体外和体内评估表明Dox-PEG-PS@MIL-100 NPs被肿瘤摄取后,能够选择性被瘤内H2O2解离,在肿瘤表面释放负载的AIE PS,从而激活PDT。同时,Dox-PEG-PS@MIL-100 NPs中Dox-PEG可自组装形成超小型Dox NPs,以实现深层肿瘤穿透。光照下,AIE PS在肿瘤表面能够进行有效的癌细胞杀伤,协同增强了Dox NPs在肿瘤中的富集和穿透。Dox NPs在被癌细胞摄取后,于低pH环境下释放Dox,以使其进入细胞核进行高效的化疗。连同AIE PS明亮的FR/NIR发射,成像引导的光动力-化疗联合治疗因此通过PS和超小型药物NP的双重激活而得以实现。MOF辅助策略将为PDT和尺寸减小辅助的化疗药物递送铺平道路,以实现先进的光动力-化疗联合治疗。
文献链接:Tumor-Activated Photosensitization and Size Transformation of Nanodrugs, Adv. Funct. Mater., 2021, DOI:10.1002/adfm.202010241